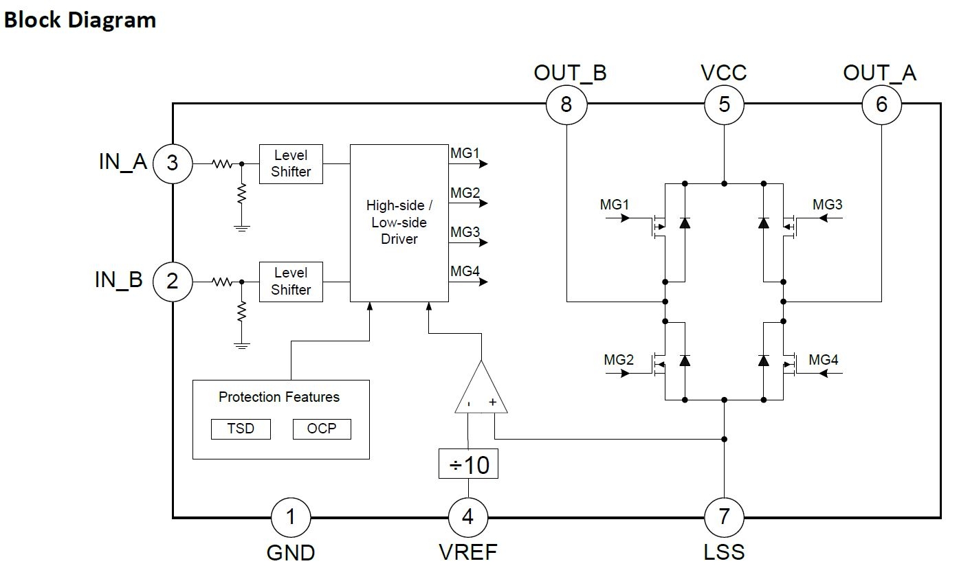
pin assignment

AM4959S AM4959S

Features

 Operating Voltage Range : 5 to 30V
 Low Rds(on): HS + LS = 170mΩ
 2.2A Continuous Current, 4A Peak Current
 Low standby current < 2μA
 Current Limit Protection
 Overcurrent Protection
 Over Temperature Protection
 SOP8 Package for small PCB layout
 Halogen-Free Green Product & RoHS compliant Package

Description

AM4959S is a brushed DC motor driver IC, provides outside PWM pulse to control motor speed, and it drives current capability up to 2.2A continuous and 4A peak.
The device provides well protection for motor and device itself including internal functions for overcurrent, current limit, and over temperature protection.

TEL:+886-2-2999 8989
FAX:+886-2-2999 9966
E-Mail:npd@amtek-semi.com